Ilustratie van een openminded personen
Driehoek 1 Driehoek 2 Driehoek 3

Datalogging STEM-BUILDING

De opdracht was om via de PLC van Siemens connectie opstellen, datalogging en visualisatie te doen van de verwarmingsinstallatie en de elektrische kringen in het gebouw. Dit project is een bachelorproef. Link naar scriptie vind je onderaan.

Moeilijk zichtbare driehoek 1 Moeilijk zichtbare driehoek 2 Moeilijk zichtbare driehoek 3

Plan van aanpak


Na het verkennen van de installatie en het maken van het blokschema heb ik samengezeten met mijn stage begeleider om het plan van aanpak te bespreken.

De onderdelen verdelen onder 16 weken:

  • Week 1: installatie leren kennen.
  • Week 7: scholen sluiten door corona.
  • Week 16: Testen / afronden / Jury.
  • 13 weken over voor aan het project te werken (dinsdag tot vrijdag).

Onderdelen Project:

  • PLC programma
  • HMI
  • ET-200 (Energiemeters voor elektriciteit)
  • MBS gateway / BACnet
  • Scenario's programmeren

Verloop planning:

  1. 2-3 weken werk rekenen per onderdeel.
  2. Aanpassingen als onderdelen eerder klaar zijn.
  3. Aanpassingen als een onderdeel uitwerken langer duurt dan gepland.
Week: Uitleg: Dagen:
1 Het verkennen van de installatie Dinsdag - vrijdag
2 Maken van het blokschema
Blokschema vervolledigen -- Beginnen met PLC programma te verkennen
Dinsdag - woensdag
Donderdag - vrijdag
3 Verdiepen in PLC hardware config (programma) Dinsdag - vrijdag
4 Verdiepen in HMI en verbinden met PLC
Verdiepen in ET-200 en fouten zoeken en oplossen
ET-200 verbinden met PLC en uitlezen
Dinsdag
Woensdag
Donderdag - vrijdag
5 Verdiepen in ET-200 en verbinden met PLC en op HMI uitlezen Dinsdag - vrijdag
6 Verdiepen in ET-200 en verbinden met PLC en op HMI uitlezen Dinsdag - vrijdag
7
8 Scenatio 1 programmeren + testen Dinsdag - vrijdag
9 Scenatio 1 programmeren + testen
Scenatio 2 programmeren + testen
Dinsdag - donderdag
vrijdag
10 OPC server opstarten
Gegevens op BACnet uitlezen/programmeren (voor de hulp van externe)
Dinsdag - vrijdag
11 Gegevens op BACnet uitlezen/programmeren (voor de hulp van externe) Dinsdag - vrijdag
12 Gegevens op BACnet uitlezen/programmeren (voor de hulp van externe) Dinsdag - vrijdag
13 Tijd en plaats functie maken Dinsdag - woensdag
14 Nakijken programma en fouten er uit halen
Bacnet programmeren via de uitleg van BACnet support
HMI trends afstellen en extra uitleg plaatsen
OPC in werking stellen als tagview van op afstand
Dinsdag
Woensdag
Donderdag
Vrijdag
15 Gegevens op BACnet uitlezen/programmeren (voor de hulp van externe)
BACnet ingangen toevoegen aan het PLC programma
Dinsdag - woensdag
Donderdag - vrijdag
16 Nakijken scenario's + testen
Project afronden/einde
Laatste fouten uit het systeem halen
STAGE JURY!
Dinsdag - woensdag

Donderdag
vrijdag

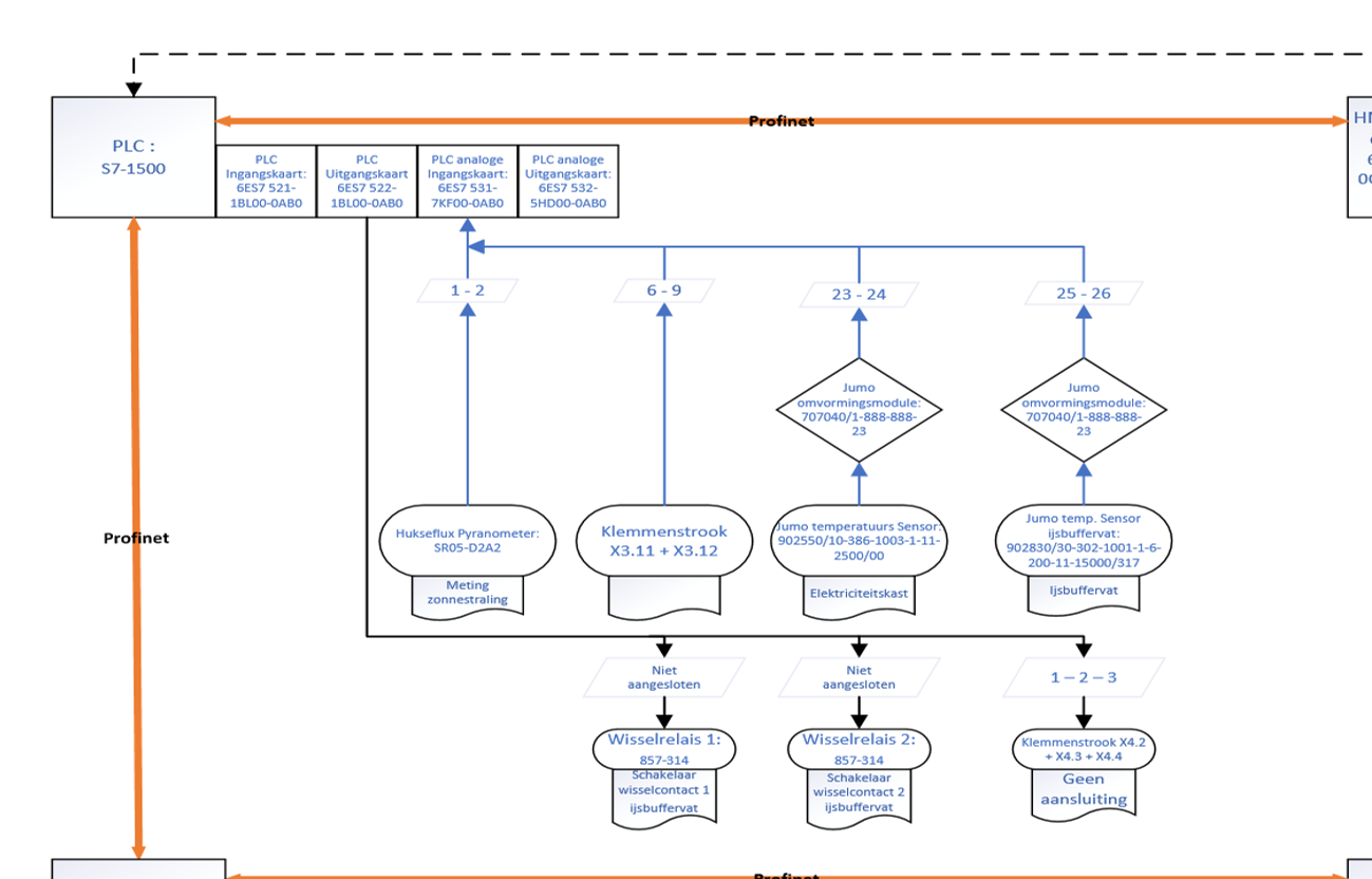
Blokschema


Deel blok schema (PLC) Deel blok schema (ET-200) Deel blok schema (BACnet) Deel blok schema (HMI)

PLC + sensoren

  • 2 digitale kaarten [I/O]
  • 2 analoge kaarten [I/O]
  • Pyranometer
  • 2 temperatuur sensors
  • ...

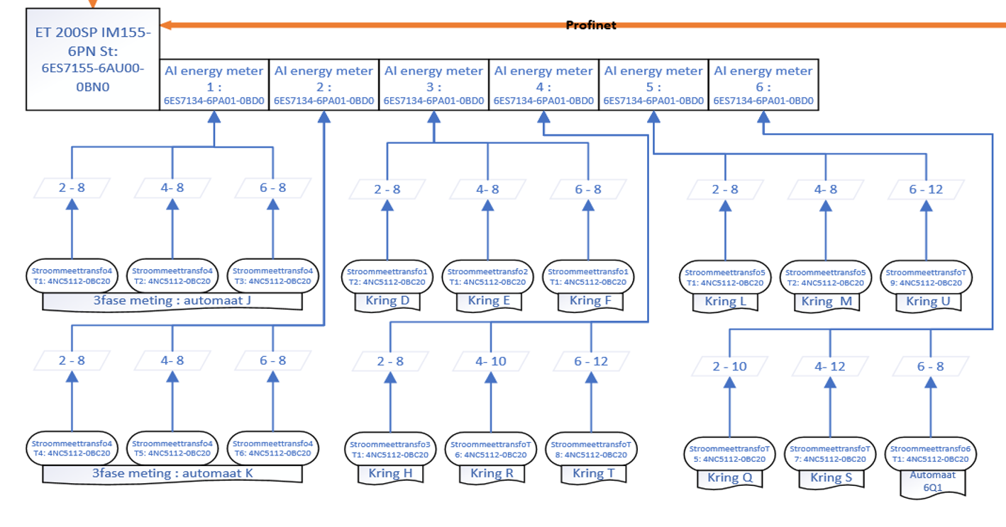
ET-200 + energiemeters

  • Energiemeters voor elektrische kringen.
  • 6 analoge ingangskaarten
  • 2 3fase kringen
  • 12 1fase kringen

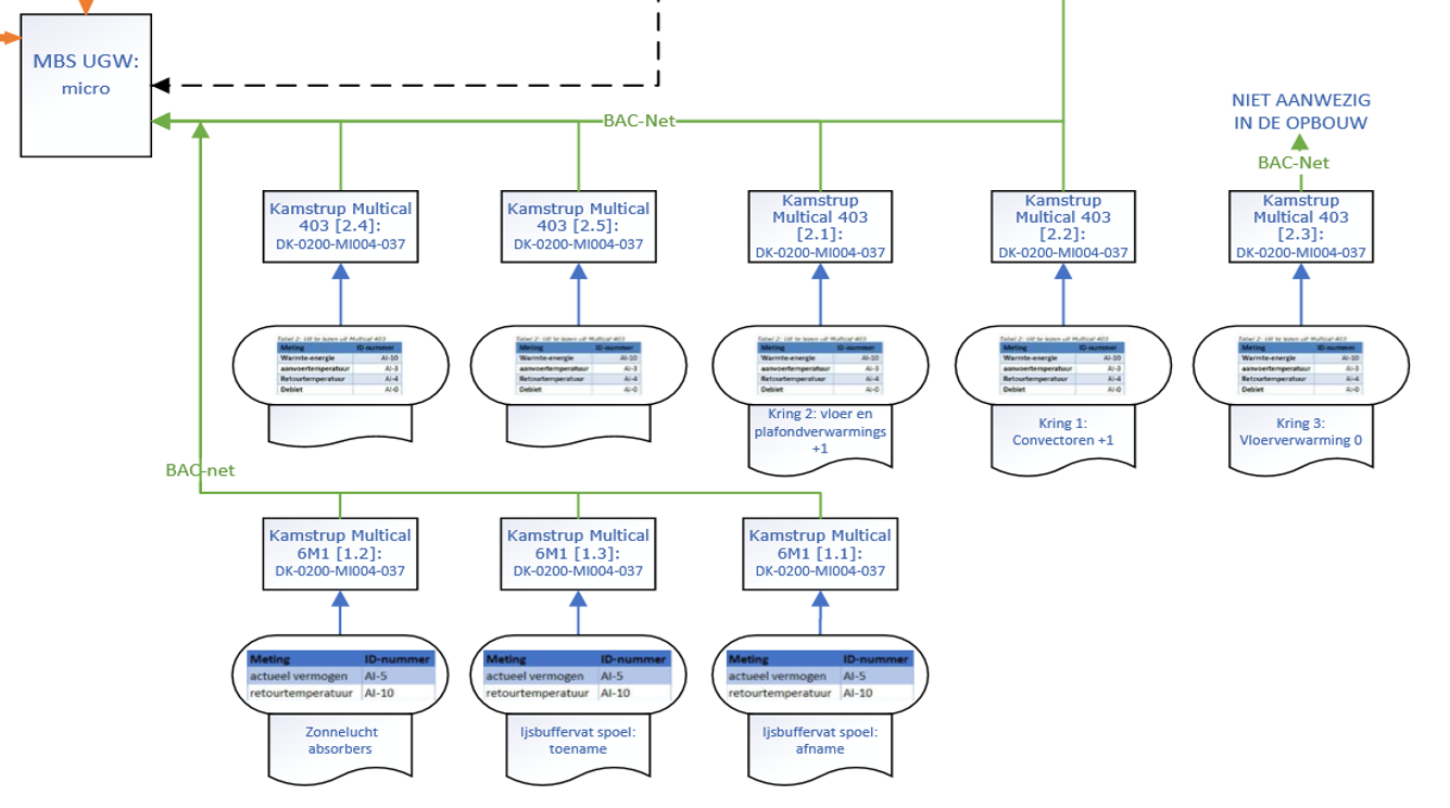
MBS UGW + energiemeters

  • Energiemeters voor verwarmingsinstallatie.
  • BACnet Bus-protocol
  • 7 Energiemeters

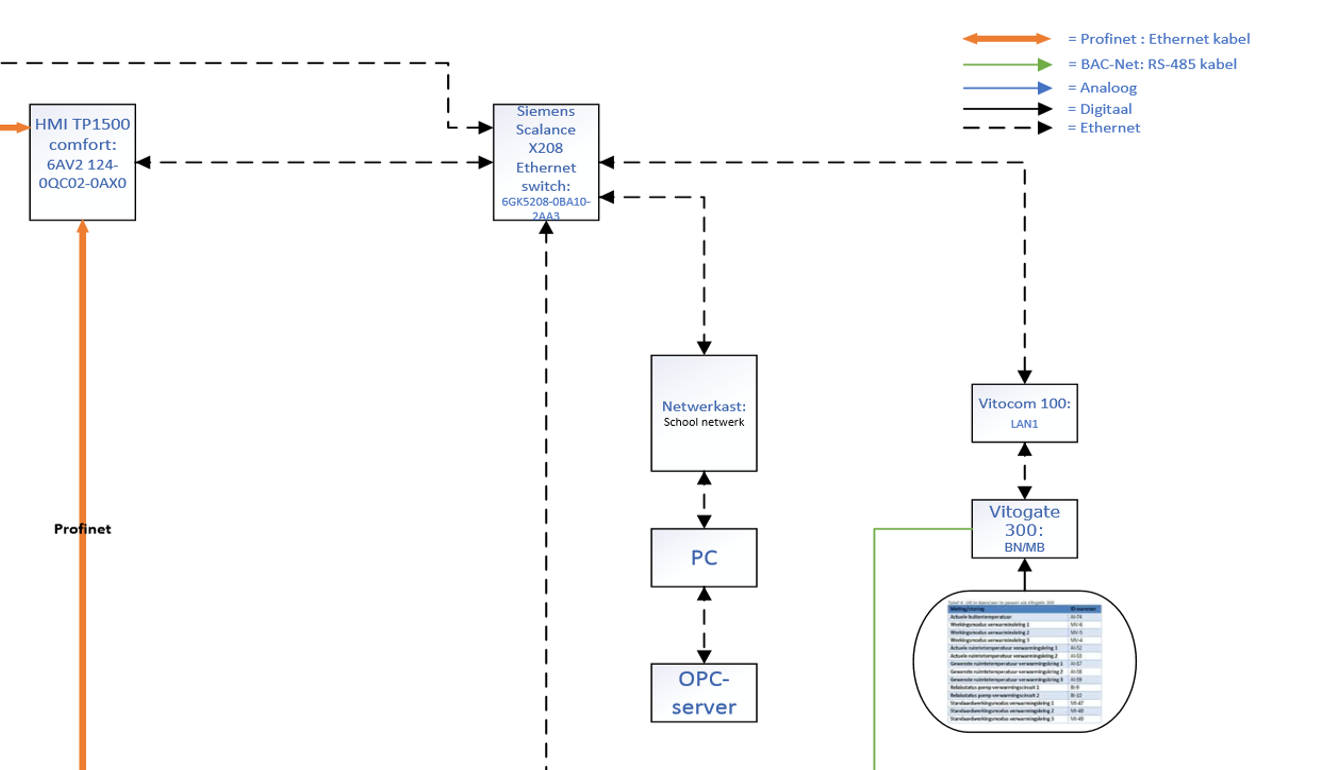
HMI + OPC server

  • Opslag en controle van op afstand
  • Ethernet protocol
Volledig schema

Hardware


Hardware foto van de PLC Hardware foto van de ET-200 energiemeters Hardware foto van de MBS UGW Hardware foto van de HMI

SIEMENS PLC:

  • De S7-1500
  • Een 1516-3 PN/DP CPU

De PLC is het centraal computer systeem waar het programma wordt op geprogrammeerd.

ET-200: (Energiemeters voor elektriciteit)

  • 6 analoge ingang energiemeters

Een I/O systeem om gedistribueerde modules via een ander netwerkt data te versturen naar de PLC.

MBS UGW triple-X: Profinet + BACnet + M-bus

De module heeft als taak om de vertaling te maken van Profinet naar BACnet. Op BACnet staan 7 energiemeters aangesloten. Elk van deze energiemeters hebben een interne lijst van objecten die wij willen uitlezen op de PLC. Objecten zijn de metingen die de meters uitvoeren.

HMI TP1500 comfort:

  • visualisatie trends energiemetingen
  • Scenarios aansturen/uitvoeren.

Dit toestel wordt gebruikt om een programma gebruiksvriendelijker te maken. Voor niet programmeurs.

Software


ET 200SP:


De uitgelezen waarde wordt in de dataloginfo geplaatst.

Move Instructie

Het gecreëeren van een datalog in de PLC memory.

Aanmaak instructie

Het openen van een datalog zodat de data er in kan geschreven worden.

Open instructie

Het schrijven van de data naar de datalog.

schrijf instructie

Het sluiten van de datalog in de PLC memory.

sluit instructie

De datalog leegmaken in de PLC memory.

opschoon instructie Terug naar Software

MBS UGW:


Het verloop van de communicatie tussen Profinet en BACnet.

schema omvorming Profinet naar BACnet

pnetd1.cfg:
In het config bestand van de MBS UGW definiëren we de ingangen die in TIA portel toegevoegd zijn.

pnetd1.cfg

pnetd1.txt:
Hier definieer je naar waar de data gaat en hoe de data wordt opgebouwd.

pnetd1.txt

dispatch.txt:
De dispatch gaan de overgang definiëren tussen Profinet en BACnet.

dispatch.txt

bac1.txt:
In de bac1.txt moet je het adres definiëren van de energiemeter en object dat je wilt uitlezen.

bac1.txt

bac1.cfg:
Hier ga je de BACnet kant van de MBS UGW module definiëren.

bac1.cfg Terug naar Software

HMI:


Dit is het beeld waar je de metingen en trend van 1fase kringen kunt zien.Per fase kring zie je de spanning, stroom en cos phi.

HMI scherm energiemeter 1-2

Dit is het beeld waar je de metingen en trend van een 3fase kring kunt zien. Voor deze 3fase kringen zie je de stroom, vermogen en energiemeting.

HMI energiemeter 3-6

Op het beeld van de Scenario's krijg je enkel een trend te zien. Je kan dit scenatie activeren en deactiveren. Je kan ook verwisselen tussen dag, maand, jaar grafiek

HMI scherm scenario 1

Die is het CSV menu waar je de logging van de energiemeters [EM] kunt starten en stoppen.

HMI CSV logging menu Terug naar Software

Links


Limo libis: DataBase van scripties. Online PDF van mijn scriptie.